Capacitor types and performance
Capacitors are passive components that store electrical charge. This single function, however, can be used in many ways within a wide variety of applications - AC and DC, analogue and digital. Examples include timing and wave shaping circuits, coupling and decoupling, waveform filters and smoothing, tv and radio tuning, oscillators, and, with supercapacitors, charge storage for devices such as camera flash bulbs. This diversity, coupled with scaling to accommodate varying levels of power, current and voltage, means that capacitors come in many shapes, sizes and construction techniques.
This article examines capacitors, and the meaning of electrical capacitance. It then looks at the properties – in addition to capacitance - that define the components’ performance and impact on its target circuitry. Next, it shows how these properties are variously exhibited by the different capacitor types currently available, and how they influence a designer’s choices of capacitor type.
Sometimes, however, the apparent first choice for a project may not be the best route to follow; it may be desirable to substitute one capacitor technology for another for some reason. Accordingly, the article finishes with a brief example of how polymer capacitors can replace multi-layer ceramic types.
What is a capacitor?
As Fig.1 shows, a capacitor comprises two conductive plates in close proximity to one another, separated by an insulator or dielectric. Apply a DC current across the plates, and they will build up equal and opposite charges; negative on one plate, and positive on the other. Remove the power source and the plates will retain their charge, apart from leakage. Then, if the plates are connected across a load such a camera flash bulb, they will release all their energy into it to power the flash.

Fig.1 Capacitor symbols – Image copyright of Premier Farnell
Note that a capacitor’s design means that it blocks DC current, but conducts AC current. In general, the higher the AC voltage frequency, the better the capacitor conducts the AC current.
The amount of energy a capacitor can store is defined by its capacitance, measured in farads. As a farad is an impractically large unit of capacitance (except for supercapacitors), real components are rated in one of the following SI ranges as appropriate:
- 1 mF (millifarad, one thousandth (10−3) of a farad)
- 1 μF (microfarad, one millionth (10−6) of a farad)
- 1 nF (nanofarad, one billionth (10−9) of a farad)
- 1 pF (picofarad, one trillionth (10−12) of a farad)
In any case, the capacitance C in farads is given by the equation:

Where q is the charge in coulombs (+q and -q charges on plates) and V is the voltage in volts across the plates.
This gives a voltage/current relationship of

Where i = current in amperes.
The energy stored in a capacitor is found by integrating the work W (Watts)

Wcharging = 1/2 CV^2
The first of the above equations tells us that increasing the capacitance allows more charge to be stored for a given voltage across the capacitor. Capacitance can be increased by increasing the size of the plates, moving the plates closer together, or by improving the dielectric’s insulation properties. Capacitors of all types achieve their target capacitance values by adjusting these three variables to suit. Therefore, if a required capacitance value can be obtained with various capacitor types, how do we decide on which type is best for any given application?
The answer is that while ideal capacitors would only have capacitance, real devices also have many other parameters and characteristics that affect their performance within, and suitability for, their target application. These factors depend on the capacitor technology used, and all must be considered when choosing an optimum solution.
Criteria include operating voltage, device size, frequency response, aging (drying out of wet electrolyte) causing capacitance loss, maximum recommended operating temperature, flammability and self-healing properties. Sometimes, extremely low parasitic resistance (known as equivalent series resistance or ESR) is necessary to minimise I2R losses in high current applications.
Next, we look more closely at these and other capacitor properties, and then at how they are reflected in the various capacitor types.
Capacitor properties
The KEMET publication ’Introduction to capacitor technologies’ contains much useful information, and has provided the background to the discussion of capacitor properties given below.
Dielectric characteristics and capacitor CV
Dielectric properties influence capacitors’ volumetric efficiency, i.e. the amount of capacitance per given volume. This is expressed as a CV value, where C = capacitance and V is voltage. CV values are important considerations when designing portable systems or very densely populated circuit boards where high capacitance within minimal volume is essential.
Some dielectrics, such as tantalum, are known for their high CV properties. CV can also be increased by maximising the usable electrode surface area and minimising package overheads.
Practical capacitance issues
A capacitor’s usable capacitance can differ from its rated value due to several factors. These include:
- Temperature
- Humidity
- AC and DC voltage
- Signal frequency
- Capacitor age
- Mechanical
- Piezoelectric effect
When selecting a capacitor for an application, its ratings for these factors must be taken into consideration.
Tolerances are another important consideration. Capacitors are tolerance coded, with the most common codes being:
- ± 20% = M
- ± 10% = K
- ± 5% = J
- ± 2.5% = H
- ± 2% = G
- ± 1% = F
Leakage current vs insulation resistance
The dielectric materials in capacitors are not ideal insulators; they can let through a small DC leakage current for various reasons specific to each dielectric type. This will cause a charged capacitor’s terminal voltage to slowly drop as the leakage current drains away its charge.
Generally, insulation resistance tends to decrease as capacitance values increase. Leakage current increases with rising temperature.
The relationship between the leakage current (LC) and the capacitor dielectric’s insulation resistance (IR) is given by the simple formula:
I(LC) = V/R(IR)
Charge/discharge behaviour
When a DC voltage is applied to a capacitor in series with a resistor, the capacitor charges at a rate set by the applied voltage, the state of charge relative to its final value, the series resistance, and its own capacitance. The resistance-capacitance product, RC, is known as the time constant of the circuit. To be precise, the RC time constant is the time required to charge the capacitor by 63.2% of the difference between the initial and final values. The same RC value also governs the time taken to discharge the capacitor through the series resistor.
Dielectric strength
If the voltage across a capacitor is increased sufficiently, the electric field will eventually cause the dielectric to break down and conduct current. With some dielectrics, the effect is permanent, so the capacitor is destroyed.
Some dielectrics, however, can self-heal. For example, film and paper capacitors with very thin electrodes can self-heal as the large breakdown current heats up the electrode layers causing metals to evaporate and oxidise away from the affected area, thus isolating the short circuit path from the rest of the capacitor. This process can occur even in very high power applications rated up to several kilowatts.
Dissipation of energy
When AC voltage is applied across a capacitor, current flows through its dielectric material and conductive parts. In practice, some of this current is dissipated in the small amount of resistance within the capacitor. This dissipation manifests as a temperature increase in the capacitor. The capacitor’s overall resistance, called Equivalent Series Resistance (ESR) is a sum of two elements:
- Resistance of the dielectric material
- Resistance of the conductive parts
Inductance
The electrodes and lead wires or terminations of a capacitor are metal conductors, which have some inductance associated with them. This inductance tends to resist changes in the AC current through the capacitor. It is known as Equivalent Series Inductance or ESL.
Equivalent circuit description of the capacitor
A capacitor’s conductive parts have an associated ohmic resistance which combine with the dielectric resistance to form an Equivalent Series Resistance (ESR). A practical capacitor can be described by using a so-called equivalent circuit as in Fig.2, where a resistor (ESR) and an inductor (ESL) are in series with a pure capacitance paralleled with a resistor equal to the insulation resistance of the dielectric.

Fig.2: Equivalent circuit of a capacitor with parasitic inductance and resistance - Image via KEMET
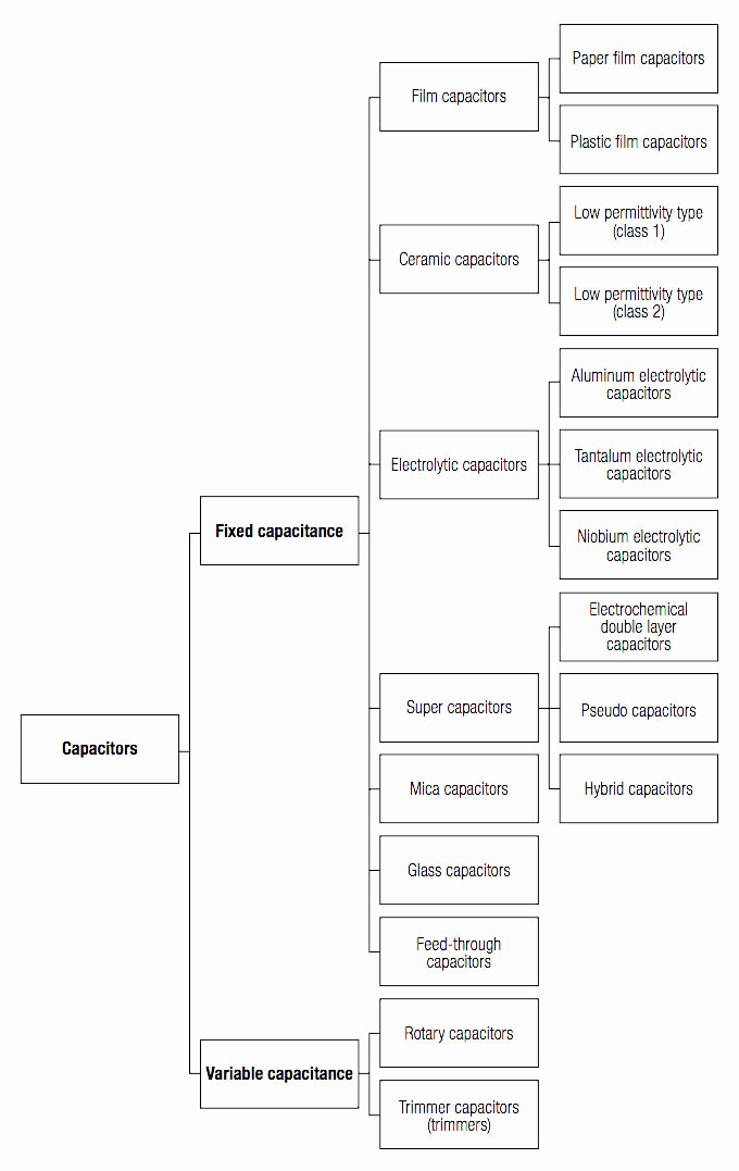
Different capacitor types
Fig.3 summarises the different capacitor types currently available. We review the fixed capacitor types below.

Fig.3: Hierarchy of capacitor types – Image via Würth Elektronik
Caoacitorguide.com provides in-depth explanations of the different capacitor types and their construction; the capacitor type information below (except for Glass and Feedthru) is based on this content.
Film
Film capacitors use a thin plastic film as their dielectric; this may be metallised or left untreated, depending on the capacitor’s required properties. These types offer stability, low inductance and low cost. Different film versions include polyester, metallised, polypropylene, PTFE and polystyrene. Capacitances range from below 1nF to 30µF.
These capacitor types are non-polarised, making them suitable for AC signal and power applications. Film capacitors can have very high precision capacitor values, which they retain for longer than other capacitor types. They are very reliable with long shelf and service lives, with an aging process that’s generally slower than other types such as electrolytic. They have low ESR and ESL values, therefore very low dissipation factors. They can be made to withstand voltages in the kilovolt range and can provide very high surge current pulses.
Power film capacitors are available that can withstand reactive power in excess of 200 volt-amperes. These are used in power electronics devices, phase shifters, X-ray flashes and pulsed lasers. The low power variants are used as decoupling capacitors, filters and in A/D convertors. Other notable applications are safety capacitors, electromagnetic interference suppression, fluorescent light ballasts and snubber capacitors.

Fig.4: Polyester film capacitors – image via Wikimedia Commons
Ceramic
Ceramic capacitors use a ceramic material as their dielectric. The multi-layer chip capacitor (MLCC) and ceramic disc capacitor are the most commonly used types in modern electronics. MLCCs are made in surface mount technology (SMT) forms, and widely used due to their small size. Capacitance values are typically between 1 nF and 1 µF, although values up to 100 µF are available. They are unpolarised, so can be used in AC circuits. They have a great frequency response due to low resistive and inductive parasitic effects.
There are two classes of ceramic capacitors available today: class 1 and class 2. Class 1 ceramic capacitors are used where high stability and low losses are required. They are very accurate, and the capacitance value is stable in regard to applied voltage, temperature and frequency.
Class 2 capacitors have a high capacitance per volume and are used for less sensitive applications. Their thermal stability is typically ±15% in the operating temperature range, and the nominal value tolerances are around 20%.
MLCCs offer high packing densities for PCB mounting, although physically large power ceramic components are also available which can withstand voltages from 2 kV up to 100 kV, with power ratings better than 200 VA.

Fig.5: Ceramic Capacitor – Image via Wikipedia
Electrolytic
Electrolytic capacitors use an electrolyte to provide a larger capacitance value than other capacitor types. Almost all electrolytic capacitors are polarised, so must be used in DC circuits and correctly biased. Electrolytic capacitors can be either wet-electrolyte or solid polymer. They are commonly made of tantalum or aluminium. Aluminium capacitors typically have capacitances between 1 µF and 47 mF, with an operating voltage of up to a few hundred volts DC. However, supercapacitors, sometimes called double-layer capacitors, are also available with capacitances of hundreds or thousands of farads.
Drawbacks include large leakage currents, wide value tolerances of typically 20%, equivalent series resistance and a limited lifetime. Capacitance values also drift over time. Capacitors may overheat or even explode if subjected to reverse polarity voltages.
Electrolytic capacitors are used in applications that do not need tight tolerances and AC polarisation, but do require large capacitance values. Examples include filtering stages in power supplies to remove AC ripple, or for input and output smoothing as a low pass filter for DC signals with a weak AC component.

Fig.6: Electrolytic capacitor – Image via flickr
Supercapacitors
Supercapacitors are a type of electrolytic, as described above. They can store extremely large amounts of electrical energy by using two mechanisms; double-layer capacitance and pseudocapacitance. The first is electrostatic, while the second is electrochemical, so supercapacitors combine the characteristics of normal capacitors with those of ordinary batteries.
In fact, they are used as alternatives to batteries in many applications including automotive Kinetic Energy Recovery Systems (KERS), photographic flash and static RAM memory. Future possibilities include mobile phones, laptops and electric cars; their most exciting advantage is their very fast recharge rate, meaning that an electric car could be recharged within a few minutes.
This technology can achieve capacitance values up to 12000 F. They have very fast charge and discharge times, comparable to ordinary capacitors, due to their low internal resistance. By contrast, batteries can take up to several hours to become fully charged. Supercapacitors also have specific powers 5 to 10 times greater then batteries’; for example, 10 kW/Kg compared with 1 – 3 kW/Kg for Li-ion batteries. Supercapacitors do not heat as much as batteries when mistreated, and have virtually unlimited cycle life, compared with 500+ cycles typical for batteries.
Disadvantages of supercapacitors include low specific energy (Wh/Kg), a linear discharge voltage characteristic (A supercapacitor rated for 2.7 V output would drop to 1.35 V at 50% discharge, for example) and high costs. These have prevented supercapacitors so far replacing batteries in most applications.

Fig.7: Super capacitor technologies – Image via Wikimedia Commons
Mica
Mica capacitors today mean silver mica capacitors, made by sandwiching mica sheets coated with metal on both sides. Capacitance values are small, usually from a few pF up to a few nF, although the largest mica types can reach 1 µF. Voltage ratings are typically 100 to 1000 volts, although some capacitors are rated up to 10 kV for RF transmitter applications. They are also used in other high voltage applications, due to their high breakdown voltage.
They are low-loss, allowing use at high frequencies, reliable, and their value remains stable over time. The capacitors are also stable over wide ranges of voltage, temperature and frequency. They are usually of relatively small capacitive value. They offer precision, with tolerances as low as +/- 1%. However, the capacitors are bulky and expensive.

Fig.7: Silver mica capacitors – Image via Wikimedia Commons
Glass
Glass capacitors are used in RF circuits where ultimate performance is required. They offer a low temperature coefficient with no hysteresis, zero aging rate, no piezo-electric noise, zero aging rate and extremely low loss. They also have a large RF current capability, with high operating temperatures, often up to 200°C.
Feedthru
AVX offers a line of feed-through capacitors, which are available in both a standard 0805 and 1206 size. These capacitors are ideal choices for EMI suppression, broadband I/O filtering, or Vcc power line conditioning. The unique construction of a feedthru capacitor provides low parallel inductance and offers excellent decoupling capability for all high di/dt environments and provides significant noise reduction in digital circuits up to 5 GHz. AVX offers automotive grade feedthru capacitors qualified to AEC-Q200. These capacitors are available in NP0 and X7R dielectrics with terminations options including plated Ni and Sn.
Interchangeability of capacitor types
Although the various capacitor types are optimised for different applications, it may be possible or desirable to substitute one type for another. For example, Panasonic has written an in-depth white paper showing how polymer capacitors can replace MLCCs in various applications. Information from this paper is given below.
Modern developments in ICs, and related expectations of their performance, have imposed more exacting demands on their related components, including capacitors. This trend is evident, for example, in DC-DC converter designs. These are driving towards greater power efficiency, increasing load currents, miniaturisation and higher switching frequencies. Such trends call for capacitors that can cope with higher current loads from a smaller volume. There is an increasing need to balance high performance and power density against long term endurance, high reliability and safety.
Output capacitors are essential to DC-DC converters because, together with the main inductor, they provide a reservoir of electrical energy for the output, and smooth the output voltage. Input capacitors must perform well in terms of power dissipation and ripple performance. They should maintain voltage and ensure the rail voltage remains stable to the inverter.
Various capacitor types can be used for these DC-DC converter input and output roles. Fig.8 shows some options, including electrolytic capacitors, OSCONs, SP-Caps, POS-Caps, film capacitors and multilayer ceramic capacitors (MLCCs), and ranks their performance according to each characteristic. While the best choice depends on the application, we can compare the relative features of each type.

Fig.8: Capacitor types and characteristics – Image via Panasonic
While electrolytic capacitors provide the largest ESR, their capacitance and leakage current performance degrades significantly at higher temperatures and frequencies. Ceramic capacitors’ very low ESR and ESL provide great transient performance, but they have limitations on capacitance derating. They can also operate at very high ripple currents, but they are prone to aging failure and require lower operating electrical fields.
Polymer electrolytic capacitors are popular in power supplies for IC circuits for buffer, bypass and decoupling functions, especially within devices of flat or compact design. They therefore compete with MLCCs, but offer higher capacitance values, and unlike Class 2 and 3 ceramic capacitors, display no microphonic effect.
For DC-DC converter input and output filters, MLCC capacitors have been the most widely used type due to their low costs, and low ESR and ESL. However, they have drawbacks, including:
- Small capacitance per volume, especially for class 1 dielectric materials (NO/COG)
- Large body sizes prone to cracking with PCB flexing
- DC bias instability
- Piezo effect (Singing)
This is where polymer capacitors find a role. Panasonic manufactures Solid Polymer Aluminium Capacitors: SP-Caps and OS-CON, Tantalum Polymer Capacitors (POS-CAP), and Polymer Hybrid Aluminium Electrolytic Capacitor technologies. These polymer capacitor types have been extending their range of applications. They have large capacitance and excellent bias characteristics, far superior to those of MLCCs, as well as featuring extremely low ESR and low ESL characteristics.
Additionally, polymer capacitors achieve very high reliability and superior low temperature performance by using solid polymer materials as an electrolyte.
The circuit in Fig. 9 below shows a couple of examples of how different polymer capacitors can improve on MLCC capacitor performance.

Fig. 9: Circuit example comparing MLCC and polymer capacitors – Image via Panasonic
Sourcing capacitors
The various capacitor types, with a wide range of performance variables, can be found on Farnell element14's website.
Conclusion
This article has explained what a capacitor is, and how a pure capacitance functions within an electrical circuit. However, it also recognises that there is no such thing as a pure capacitor in the real world. Accordingly, it has explored the various physical and electrical characteristics that inevitably make up a real capacitor component, and has discussed the wide range of capacitor types and their varying characteristics now available for different applications.
It has also looked at how one capacitor type can sometimes be substituted for another, using polymer capacitor substitution for MLCCs as an example.
References
http://www.kemet.com/Lists/TechnicalArticles/Attachments/6/What%20is%20a%20Capacitor.pdf
https://en.wikipedia.org/wiki/Supercapacitor
https://radio-electronics.com/info/data/capacitor/glass-dielectric-capacitors.php
http://www.avx.com/products/ceramic-capacitors/feedthru-smd/automotive-feedthru
http://uk.farnell.com/c/passive-components/capacitors
Capacitor types and performance - Date published: 15th October 2018 by Farnell Global